November 2025
Environment and Safety
A study on pressure vessel under fire and relief valve protection—Part 1
Fire scenarios in oil and gas facilities are unexpected external events that can lead to serious safety incidents affecting people, the environment, assets and reputation. According to American Petroleum Institute (API) 521,1 fires can be classified as pool fire, jet fire and confined fire. Pool fire can occur due to ignited hydrocarbon leakage, whereas a jet fire is more severe compared to a pool fire and could occur due to ignited pressurized hydrocarbon leakage.1 A confined fire, as the name suggests, occurs in closed spaces when the three requirements of the fire triangle are satisfied (i.e., fuel, air and ignition source).
As the most common in onshore processing facilities, a pool fire has unique characteristics such as a low and non-localized heat flux compared to a jet fire and confined fire. Additionally, pool fire occurs only at the liquid-air interface and heat from the flame evaporates the fuel, sustaining combustion—in fact, if water is present beneath the fuel, it can vaporize suddenly, causing a violent ejection of burning fuel.
In the oil and gas industry, the hazard of fire exposure is always present given the flammable nature of hydrocarbons that can easily ignite and propagate. Historically, several real-life incidents that have been investigated by safety boards around the world illustrate how fire exposure can lead to catastrophic events. Examples include the 2005 bp Texas City Refinery Explosion and the 2007 liquefied petroleum gas (LPG) fire at Valero’s Mckee Refinery in Texas.
In fire scenarios, equipment integrity is critical due to the risks of overpressure, rupture, and boiling liquid expanding vapor explosion (BLEVE). Upon fire exposure, the material is expected to degrade due to decreased strength over time because of excessive heat input. As per API 521,1 relief valves (RVs) often provide limited protection in fire case scenarios against high temperature rise. Additionally, the relieving temperature is expected to exceed the equipment design temperature in alignment with Shell design and engineering practices (DEP), where the relieving temperature during a fire case is not considered as a design case.
During a fire event, equipment integrity cannot be ensured due to the unpredictable nature of fires. However, fire can be contained and mitigated through blowdown valve (BDV) and RV “protection against over pressurization,” firefighting protocols, water deluge systems, etc., as suggested by API 521.1
METHODS/CASE STUDY DETAILS
Case study selection/facility overview. This case study examines an onshore upstream gas facility commissioned two decades ago that is designed for high-pressure operations, with an operating pressure of 80 barg and a design pressure of 130 barg. The facility processes wet gas produced from non-associated gas wells. The incoming gas is routed through two inlet manifolds that are configured to direct the flow toward a test separator.
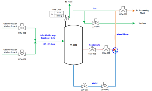
The test separator (FIG. 1) quantitatively measures the individual phases gas, water and condensate before routing the gas to the inlet separator. The inlet separator is designed to efficiently separate the liquid fractions (water and condensate) from the gas phase. The separated gas is subsequently processed further and passed from the gas compression prior to its route through the downstream sales gas header, while the separated liquid components are handled according to the facility’s liquid processing system.

FIG. 1. Process flow of a test separator.
Vessel characteristics. The subject of this study, the test separator, is illustrated in FIG. 1, and its details and dimensions are summarized in TABLE 1.

Fluid behavior and phase envelope. The test separator inlet feed stream is a mixed-phase fluid (vapor fraction: 0.95, comprising vapor, condensate and water). To further understand the fluid behavior, FIGS. 2 and 3 show the phase envelopes of the inlet feed and residing liquid, respectively.
FIG. 2. Inlet feed stream phase envelope.

FIG. 3. Residing liquid stream phase envelope.
RV considerations. The RV installed on the test separator is sized for the fire case scenario (pool fire). Originally, the RV was set at 130 barg to align with the higher operating pressure of the facility during the initial design phase. Presently, the facility’s operating pressure has been reduced due to various wells depletion operating modes, as presented in TABLE 2. The latest depletion mode “DC-3” operates at approximately 15 barg (inlet to the station), while the RV set pressure remains at 130 barg.

The key concern is the large gap between operating pressure and RV set pressure. This pressure gap raises concerns regarding vessel survivability under fire exposure, as it could lead to prolonged heating before pressure relief occurs. The extended fire duration may accelerate material degradation, increasing the risk of vessel failure, loss of containment and potential BLEVE.
SIMULATION APPROACH
This case study will be examined in steady-state mode and dynamic mode of operations through simulation software, and in reference to applicable industry standards. The details are listed in the following sections.
Steady state. In general, the steady-state mode of operation is usually applied for greenfield projects to determine the relieving conditions at which the latent heat of vaporization will be determined and, accordingly, the RV orifice is calculated.
Two-stage condensate flashing: Saturated residing liquid at relieving pressure. If two distinct liquid phases are present, refer to Shell’s DEP. For example, water and condensate: take each saturated liquid separately, carry out the flashing calculation and determine which liquid would result in the higher orifice size. However, the purpose of this case study is to assess the vessel survivability. Hence, a real case with a combined saturated liquid phase will be considered with the same methodology of two-stage flashing (FIG. 4).

FIG. 4. Stage flashing simulation.
The initial stream (saturated residing liquid) is fed to the first flash drum operating at relieving pressure specified to vaporize 5% by mass of the initial stream.
- The liquid outlet of the first flash drum is fed to a second flash drum operating at relieving pressure specified to vaporize 10% by mass of the initial stream.
- The liquid outlet of the second flash drum is fed to a heat exchanger that reduces the temperature of the stream to the temperature of the second flash drum’s feed (first flash drum’s liquid outlet).
- The relief properties are the properties of the second flash drum’s overhead stream.
Inlet + heater (duty of heat flux) + outlet at relieving pressure. This approach is used with an inlet stream at operating conditions, fed to a dummy heater (with a heat flux duty similar to the expected one in the fire case scenario as per API 521) and an outlet stream with the internal vessel pressure expected to reach 157.3 barg, which corresponds to the relieving pressure of the existing relief valve, set at 130 barg with an allowable overpressure of 21% for the fire case. The result would be the relieving temperature.
Dynamic. The dynamic mode using modeling softwarea depressurizing utility will be utilized to simulate the vessel, along with its inventory, to assess the vessel wall temperature during the fire case.
The dynamic simulation (FIG. 5) starts with defining an inlet stream: this inlet stream is a combined saturated liquid of water and condensate at operating conditions, which is then fed as an inlet to the depressurizing utility.

FIG. 5. System geometry and process parameters.
The vessel dimensions are defined, along with an initial liquid percent of 20% of the vessel volume. The bottom head area is not considered for heat transfer since the vessel is supported with a skirt, and the top head area is not considered since its height is above 7.6 m (the vessel total height is 9 m, including the heads). The cylindrical heat transfer area is ~37.5 m2.
According to API 521,1 the normal liquid level (NLL) is used to determine the wetted surface area, which is then used to calculate the rate of vapor generation. In this case, the NLL for the vessel is obtained from the general arrangement drawing (GAD) and corresponds to 55% of the total vessel volume. However, instead of considering only the wetted area, the entire cylindrical surface is considered for heat transfer. This approach is chosen because the objective is to assess the vessel survivability, rather than the amount of vapor generation, which is typically relevant to RV sizing. The cylindrical vessel area—excluding the bottom since the vessel is supported with a skirt, and the head since it is higher than 7.6 m above the source of the flame—can be calculated using Eq. 1, which matches the area estimated by the proprietary modeling softwarea (~37.5 m2):
A=πDL (1)
Where:
A = The vessel cylindrical area considered for heat transfer, m2
π = An engineering constant equal to 3.14, dimensionless
D = The internal vessel diameter, m
L = Tan/tan length, m.
Heat flux parameters. The depressurizing utility includes different fire modes (e.g., empirical fire, Fire API, Stefan Boltzmann). The equations considered for each fire mode are presented below.
- Empirical fire mode (Eq. 2):
Q = C1 + C2t + C3 (C4−T) + [C5(VtV0)] (2)
Where:
Q = Heat flow to the outer surface of the vessel walls, kJ/hr
t = Time, sec
T = Vessel temperature, °C
Vt = Liquid volume at time = t
V0 = Liquid volume at time = 0
The C1–C5 parameters have the following units:
C1 = kJ/hr
C2 = kJ/hr/sec
C3 = kJ/hr/°C
C4 = °C
C5 = kJ/hr
Eq. 2 can be further simplified by setting C1, C2 and C5 to zero, setting C3 = UA, and C4 = the temperature of the air heated by the fire next to the vessel walls. The equation becomes (Eq. 3):
Q=UA.ΔT (3)
Where:
UA = Overall heat transfer
∆T = Temperature difference
For this case study, a constant heat flux through the fire duration is considered by specifying C1, and setting C2, C3, C4, and C5 to zero. C1 is specified as such: API recommended heat flux for pool fire in (kW/m2) as tabulated in TABLE 3 multiplied by the heat transfer area (m2) resulting in applied heat in kW.

- Fire API mode (Eq. 4):
![]()
Where:
Q = The total heat absorbed by the vessel liquid, W (=J/sec)
C1 = API 521 constant, W/(m2)0.82 = 43,200, “where firefighting protocol and adequate drainage are present”/70,900 “where firefighting protocol and adequate drainage are not present”
F = Environmental factor is 1 for a bare vessel (for other vessel types refer API 521), dimensionless
Aws = The wetted surface area up to 7.6 m above the flame source, m2
The above equation (Eq. 4) presented in a proprietary process simulation and modeling softwarea as follows (Eq. 5):
![]()
Where:
C1 is as specified above, the environmental factor F is considered along with C1, and the wetted surface area is specified by the initial liquid volume within the vessel: this is calculated at each time step. C2 is 0.82, and C3 is a scaling factor to the Fire API equation (Eq. 4). It is recommended to use the adiabatic mode when using the API Fire equation and ignore the wall temperature profile, as it is inaccurate.
- Stefan Boltzmann Fire Mode (Eq. 6): This equation considers radiation and heat flow associated with natural convection at the vessel walls:

The heat flux intensity for a pool fire, as per API 521, ranges between 50 kW/m² and 150 kW/m². The maximum heat flux, referred to as the local peak heat flux, is 150 kW/m². However, this peak value occurs only at certain moments during the fire but not for the entire fire duration. Instead, for engineering calculations, the heat flux over the full fire duration is recommended and referred to as the average heat flux, which typically ranges from 50 kW/m²–100 kW/m².
Pool fire experiments outlined in API 521 recommend a maximum average heat flux of 96 kW/m²–100 kW/m². For this case, the average heat flux of 100 kW/m² was applied to account for the worst-case scenario, while a secondary check case was performed at a lower heat flux of 50 kW/m² for comparative analysis. Refer to the summary in TABLE 3.

Heat loss parameters. A detailed heat loss model is used along with specifying the metal thickness for conductive heat transfer and taking no credit for the vessel insulation. It is necessary to ensure the fire duty is applied to the outside vessel wall, as shown in FIG. 6.

FIG. 6. Process input and heat details.
Meanwhile, the convection heat loss is set to continually update U while solving with the initial co-efficient estimation from the proprietary modeling softwarea, as shown in FIG. 7.

FIG. 7. Heat convention details.
Conduction details for a carbon-steel vessel without insulation used in FIG. 6 are presented in TABLE 4.

Valve parameters. Once the heat flux and heat loss parameters are defined, the valve parameters (FIG. 8) can be defined specifying no flow from either the vapor/liquid outlets, simulating the vessel wall temperature up to the RV set point (SP).

FIG. 8. Valve position consideration.
The limitation within the depressuring utility is that it only considers the cylindrical area and does not consider the head volume; however, this is acceptable as per the standards given the vessel is supported with a skirt. Therefore, it is not required to apply the heat to the bottom head. The fluid suggested to be used is the internal vessel fluid (which is a multiphase fluid).
Part 1 of this article has examined the vulnerability of pressure vessels in fire scenarios, particularly when there is a significant gap between operating pressure and RV set pressure. It provided background on historical fire incidents, described the relevant case study, and demonstrated assessment methods for fire scenarios using various simulation techniques, both steady-state and dynamic. These provide a framework for evaluating fire scenarios and possible mitigation strategies. Part 2 (December) will present detailed simulation outcomes, analyze observed trends and offer practical recommendations to improve vessel safety during fire exposure.
NOTE
a Honeywell’s Unisim Design Suite
LIT CITED
1 American Petroleum Institute (API) 521, "Pressure-relieving and depressuring systems," 6th Ed., 2014.


Comments